NetSuite is the No.1 cloud ERP solution, with powerful and integrated solutions for all areas of your business.

Our clients choose Squire because of our unique approach to implementing an ERP system. Most implementation businesses will focus their efforts solely on the application and its functions. Although this is an essential piece, it doesn’t paint the whole picture. When the application is the focus, the implementers feel the system is ready to go live when the users still are unsure how it fits into their day-to-day needs.

Direct Selling

Our clients choose Squire because of our unique approach to implementing an ERP system. Most implementation businesses will focus their efforts solely on the application and its functions. Although this is an essential piece, it doesn’t paint the whole picture. When the application is the focus, the implementers feel the system is ready to go live when the users still are unsure how it fits into their day-to-day needs.

Give us a call: 801-494-6017

Contact Us

We focus first on the process.

At Squire and Company, we are accountants first and foremost. We seek the larger picture of your business and look to understand the accounting impact of transactions on your business. Once we understand your business we will then structure a full customized NetSuite solution that will help you meet your unique and specific business needs.

Features

Squire has a NetSuite edition that is tailor made for the Direct Selling Industry that tackles the features most important to you.

Inside of a warehouse

Sales Order Warehouse Routing

Credit card held over a laptop

Credit card merchant reconciliation

Person filling out a contract

Contract Manufacturing

Abstract image of buildings

Financial Consolidations

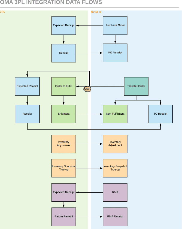
OMA: Back-office to ERP Connector

Exigo Directscale Prowess Datatrax bydesign Techonologies

Squire’s Direct Selling Order Management Application (OMA) Connector for your Back-Office acts as your engine for all integrations between your back office, your 3PL or Warehouse, your ERP and your bank. Purpose build to take advantage of all the robust functionality of your back-office, the OMA connector marries your back-office with your ERP and warehouse in a seamless way that has been a scalable model for Squire clients as they grow into the billions of dollars of revenue on the same systems.